五十嵐川漁協について
漁協・釣り場のご案内
=====五十嵐川での釣りのご紹介======
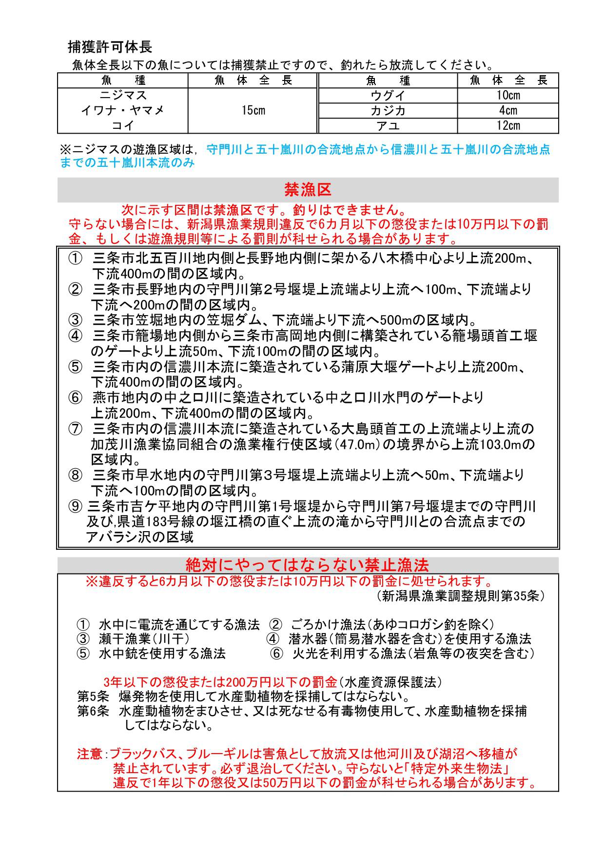
◆遊漁規則・遊漁のしおり◆
下記の遊漁規則・しおりを確認頂き、五十嵐川水系での釣りをお楽しみください。
※遊漁規則は下記よりご確認ください。
遊漁規則
※五十嵐川漁協の遊漁券はこちらから購入できます。
◆鮎釣り(2025年)◆
(1)友釣り・ルアー釣り解禁:7月1日(火)午前6時とする。
(2)ドブ釣解禁:7月1日(火)午前6時とする。
(3)投綱解禁:8月1日(金)午前6時とする。
但し,友釣り専用区内は9月20日(土)午前6時とする。
(4)ゴロ掛解禁:9月10日(水)午前6時とする。但し専用区間内は9月20日(土)午前6時。
(5)巻きだし漁解禁(漁場造りを含む):9月1日(月)午前6時とする。但し,友釣り専用区内は9月20日(土)午前6時とする。
※巻きだし漁は届出が必要である。(五十嵐川漁業協同組合規約第26条第4項)
事前に組合事務所で手続きを行うこと。
注意:届出がないものは理事会が撤去することがある。(罰則あり)
(7)上記(1)~(5)にかかわらず,「禁止区域」(行使規則第6条,遊漁規則第6条)内で漁を行ってはならない。
(8)上記(1)~(5)にかかわらず,渡瀬橋上流端より上流は10月1日から10月7日まで,清流大橋より下流は10月1日からアユ漁は禁止されるため,漁具・漁法を問わずアユ漁を行ってはならない。
(9)ルアー釣りについては,アユの遊漁券を購入することを条件とし,9月19日までは友釣り専用区間外において可能とする(9月20日以降は専用区間でも可)。
下記のMAPを参照して、鮎釣りをお楽しみ下さい
◆吉ヶ平フィッシングパーク◆
6月にオープン予定。
三条の秘境で大物のイワナ、ヤマメを釣りませんか?
吉ヶ平フィッシングパークでは「釣る」楽しみを自然の雰囲気の中で味わえるよう、
・キャッチ&リリースの徹底
・魚の居場所造成
・イワナ(25㎝~40㎝オーバー)ヤマメ(25㎝~30㎝オーバー)限定の放流を行っています。
釣り人皆様に楽しんで頂くために以下のルールを守って皆様と一緒にこのフィッシングパークを作っていけたらと思います。
開園時間:平日8:30~17:00 土日祝日6:00~17:00
※年券利用者にあっては平日も6:00~入園可
受付:吉ヶ平山荘
※発行する駐車証を見えるように置いた上で山荘営業時間内に受付をしてください
駐車場:吉ヶ平山荘前のみ。下り口は駐車禁止とします。
対象漁具:フライ・テンカラ・ルアー(シングルフック)のみ
=====五十嵐川へようこそ======
五十嵐川は、大河津分水路分流点より下流における信濃川水系の主要な支流。流程約38.7㎞の一級河川です。
五十嵐川は‘いがらし’ではなく‘いからし’と発音します。
南東の魚沼市との境界・烏帽子岳(1350m)を水源として、上流部で笠堀川と合流後、八木ヶ鼻地点で守門川や駒出川と合流。その後蒲原平野に流れ出て、大平川や鹿熊川と合流した後、三条市中心部を東西に横断して信濃川に注いでいます。
※五十嵐川漁協の遊漁券はこちらから購入できます。
=====五十嵐川本流紹介=====
◆五十嵐川下流部◆
渡瀬橋から下流の信濃川合流点までは、7.13水害の復旧工事により改修され、田島橋から信濃川合流点まで(但し,鮭有効利用調査委員会活動時期である10月上旬から12月上旬頃の渡良瀬下流P/L橋~昭栄大橋間は除く)は誰でも自由に釣りが楽しめる解放区で、市民憩いの釣り場になっています。フナ、コイ、ナマズ、オイカワ、ウグイ、モロコなどの魚種も豊富で、ここでは五十嵐川漁協がコイやウグイを毎年放流しています。
鮭釣り場は渡瀬橋~新大橋間の約3.7㎞。川石はごろた石~大砂利大、渡瀬橋~田島橋間は、両岸とも高水敷は芝生地で、三条市の河川緑地になっています。
◆五十嵐川中流部◆
渡瀬橋から上流の八木橋まで(八木橋下流400mは禁漁区)。7月上旬にはアユ釣りが解禁となります。友釣り専用区は鶴亀橋下流の棚鱗地内~八木橋下流の庭月地内間です。(9月14日まで)
また、アメマス(蝦夷イワナ)やサクラマスが遡上し、カジカ、ウグイ、オイカワ、ウナギ、ヤツメウナギ、ナマズ、マブナ、マゴイ、タナゴなどが生息しています。
清流大橋~白山橋間はニジマス(中・大型)を放流しているため、キャッチ&リリース区間となっております。
◆五十嵐川上流部◆
本流は守門川合流点から塩野淵集落までヤマメ釣り場。支流の守門川、駒出川は、その下流域でヤマメ、上流域でイワナ釣り場。親沢川、一の沢川はイワナ釣り場となります。アユ、ウグイ、オイカワ、カジカは本流と守門目川と駒出川の下流域にも生息します。
======支流の紹介=======
◆大谷川◆
大谷ダムの人造湖は旧下田村の村花ヒメサユリに因んで“ひめさゆり湖”。これより上流がイワナ釣り場です。車は、国道289号線工事用のため使用できず、馬追沢出会いの手前の遮断機までとなります。
大川においては、残雪が7月中旬まであることも珍しくなく、釣期は雪しろが収まる7月からとなります。
馬追沢出会い~岩菅橋間、渓相は比較的穏やかで早期には尺上がでます。渇水期以外は遡行不可能で、工事用道路を利用しての昇降繰り返しの釣りとなります。岩菅橋~ブナ沢間、廊下帯で平水時であれば遡行できます。
ブナ沢上流の堰堤から水量が減り、渓相も穏やかになります。三ノ滝(30m)は左岸を巻き、滝上にでると二又になります。右が本流の栃中瀬沢です。落差のある渓相ですが、やや魚型がおちます。小滝を右に巻くと最後の堰堤となり左を巻きます。堰堤上で二又となり、右がガッコ沢、左が栃中瀬沢。水量も少なくヤブが覆うが魚影は濃く、ガッコ沢、ノゲ沢、大久保沢ともに稜線までイワナは生息しています。
大谷川支流では、布倉沢の上流の雨生沢が小型ながら魚影が濃く、馬追沢は最奥まで渓相が穏やかなヤブ沢ですが、小型ながら魚影は濃いです。鎌倉沢は険悪な渓で、大谷川水系でありながら、渓相、岩質、残雪量ともに笠堀川水系と同じで、小松沢まで廊下が続くが山道がすぐ上にあるので昇降を繰り返して遡行すれば良型が出ます。
◆笠堀川◆
笠堀川は笠堀ダム湖上流で、光来出川、大川、砥沢の3渓からなります。いずれも険悪な渓相で初心者向きではなくお奨めできません。特に大川や砥沢は泳ぎ、へつりの連続でザイルなしでは遡行不可能です。
大川においては、残雪が7月中旬まであることも珍しくなく、釣期は雪しろが納まる7月からとなります。
◆守門川◆
五十嵐川合流点からウグイまじりでヤマメが釣れます。早水集落の堰堤までサクラマスが遡上するので、天然ヤマメも期待できます。これより上流は放流ヤマメとなるが、その自然繁殖も進み、ウグイとイワナ少しの川がいまやヤマメの好釣り場になっています。
早水から遅場集落間は水質もよく、大石と淵が交互に連続する素晴らしい渓相です。ヤマメが主でイワナが混じります。遅場集落上流は廊下帯となりますが、雪しろが収まれば問題なく逆橋上の堰堤まで遡行できます。
早水地内新守門橋~遅場地内逆橋間は、大型イワナ・ヤマメを放流しているため、キャッチアンドリリース又は持ち帰りが1日3尾までの上限となります。
アバラシ沢出会い下に大堰堤があり、落ち口はプール状になっていて、イワナの溜り場となっています。吉ヶ平より上流は開けた石川になっていて、釣り易いが入渓者が多いので、雨後以外期待できない。渓沿いに守門岳登山道がついていて増水時も危険はありません。
支流の田麦沢、コヒグラ沢、冷田沢、アバラシ沢にもイワナが生息します。
※吉ヶ平フィッシングパーク内(守門川第6堰堤~守門川第7堰堤)は通常の遊漁券では釣りができませんのでご注意下さい。堰堤の場所については,遊漁のしおりをご覧ください。
======魚だけじゃない!?自然豊かな五十嵐川======
◆白鳥◆
鶴亀橋下流の荒沢地区は「白鳥の飛来地」。湖や池ではなく川に降りる白鳥は全国的にも珍しく、毎年11月下旬頃から300~400羽の白鳥が舞います。
◆ハヤブサ◆
守門川との合流点にある「名勝八木ヶ鼻」は、高さ約200mの石英粗面岩の絶壁。ここにはハヤブサの生息地があり、江戸時代より”“八木鷹”と呼ばれ、神の使いとして崇められてきました。内陸での繁殖は非常に珍しく、平成4年「ハヤブサ繁殖地」として県天然記念物に指定されています。
◆イヌワシ◆
ブナ沢~馬追沢間の一帯には絶滅危惧種の「イヌワシ」が生息し、上昇気流に乗ってゆうゆうと飛行する翼開羽約2mの様は雄大です。
◆ニホンカモシカ◆
標高200mの笠堀ダム周辺は、国の特別天然記念物「ニホンカモシカの保護地域」で、指定地域には、人を寄せ付けない岩山の断崖に推定500頭生息しています。人を見つけるといつまでも凝視していて興味深いところです。
◆ヒメサユリ◆
ヒメサユリ(オトメユリ)は下田地区の山野に群生。清楚可憐な草姿が人々を惹きつけています。高城ヒメサユリ祭りは5月下旬~6月上旬です。
◆ミズバショウ◆
笠堀地区にはミズバショウの群生地があります。また下田地区は山菜の宝庫で、コシアブラ、ゼンマイ、ワラビ、ウルイ、タラノメ、ネマガリタケ、ミズ、アンニンゴ、フキノトウ等がありますが、民間所有地での入山は控えましょう。
引用:『新潟の渓流と釣り』新潟日報事業社,1993/3,116P 119P 125P
※五十嵐川漁協の遊漁券はこちらから購入できます。
【五十嵐川漁協の管轄河川】
・五十嵐川(本支流)
・守門川(本支流)
・大谷川(本支流)
・笠堀川(本支流)
・駒出川(本支流)
・鹿熊川(本支流)
・親沢(本支流)
・光来出川(本支流)
・大川(本支流)
・砥沢(本支流)
・布倉(本支流)
・鎌倉(本支流)
・馬追沢(本支流)
・大谷川(本支流)
・ブナ沢(本支流)
・一の沢
・笠堀湖
・ヒメサユリ湖
※五十嵐川漁協の遊漁券はこちらから購入できます。
◆遊漁規則・遊漁のしおり◆
下記の遊漁規則・しおりを確認頂き、五十嵐川水系での釣りをお楽しみください。
※遊漁規則は下記よりご確認ください。
遊漁規則
※五十嵐川漁協の遊漁券はこちらから購入できます。
◆鮎釣り(2025年)◆
(1)友釣り・ルアー釣り解禁:7月1日(火)午前6時とする。
(2)ドブ釣解禁:7月1日(火)午前6時とする。
(3)投綱解禁:8月1日(金)午前6時とする。
但し,友釣り専用区内は9月20日(土)午前6時とする。
(4)ゴロ掛解禁:9月10日(水)午前6時とする。但し専用区間内は9月20日(土)午前6時。
(5)巻きだし漁解禁(漁場造りを含む):9月1日(月)午前6時とする。但し,友釣り専用区内は9月20日(土)午前6時とする。
※巻きだし漁は届出が必要である。(五十嵐川漁業協同組合規約第26条第4項)
事前に組合事務所で手続きを行うこと。
注意:届出がないものは理事会が撤去することがある。(罰則あり)
(7)上記(1)~(5)にかかわらず,「禁止区域」(行使規則第6条,遊漁規則第6条)内で漁を行ってはならない。
(8)上記(1)~(5)にかかわらず,渡瀬橋上流端より上流は10月1日から10月7日まで,清流大橋より下流は10月1日からアユ漁は禁止されるため,漁具・漁法を問わずアユ漁を行ってはならない。
(9)ルアー釣りについては,アユの遊漁券を購入することを条件とし,9月19日までは友釣り専用区間外において可能とする(9月20日以降は専用区間でも可)。
下記のMAPを参照して、鮎釣りをお楽しみ下さい
◆吉ヶ平フィッシングパーク◆
6月にオープン予定。
三条の秘境で大物のイワナ、ヤマメを釣りませんか?
吉ヶ平フィッシングパークでは「釣る」楽しみを自然の雰囲気の中で味わえるよう、
・キャッチ&リリースの徹底
・魚の居場所造成
・イワナ(25㎝~40㎝オーバー)ヤマメ(25㎝~30㎝オーバー)限定の放流を行っています。
釣り人皆様に楽しんで頂くために以下のルールを守って皆様と一緒にこのフィッシングパークを作っていけたらと思います。
開園時間:平日8:30~17:00 土日祝日6:00~17:00
※年券利用者にあっては平日も6:00~入園可
受付:吉ヶ平山荘
※発行する駐車証を見えるように置いた上で山荘営業時間内に受付をしてください
駐車場:吉ヶ平山荘前のみ。下り口は駐車禁止とします。
対象漁具:フライ・テンカラ・ルアー(シングルフック)のみ
=====五十嵐川へようこそ======
五十嵐川は、大河津分水路分流点より下流における信濃川水系の主要な支流。流程約38.7㎞の一級河川です。
五十嵐川は‘いがらし’ではなく‘いからし’と発音します。
南東の魚沼市との境界・烏帽子岳(1350m)を水源として、上流部で笠堀川と合流後、八木ヶ鼻地点で守門川や駒出川と合流。その後蒲原平野に流れ出て、大平川や鹿熊川と合流した後、三条市中心部を東西に横断して信濃川に注いでいます。
※五十嵐川漁協の遊漁券はこちらから購入できます。
=====五十嵐川本流紹介=====
◆五十嵐川下流部◆
渡瀬橋から下流の信濃川合流点までは、7.13水害の復旧工事により改修され、田島橋から信濃川合流点まで(但し,鮭有効利用調査委員会活動時期である10月上旬から12月上旬頃の渡良瀬下流P/L橋~昭栄大橋間は除く)は誰でも自由に釣りが楽しめる解放区で、市民憩いの釣り場になっています。フナ、コイ、ナマズ、オイカワ、ウグイ、モロコなどの魚種も豊富で、ここでは五十嵐川漁協がコイやウグイを毎年放流しています。
鮭釣り場は渡瀬橋~新大橋間の約3.7㎞。川石はごろた石~大砂利大、渡瀬橋~田島橋間は、両岸とも高水敷は芝生地で、三条市の河川緑地になっています。
◆五十嵐川中流部◆
渡瀬橋から上流の八木橋まで(八木橋下流400mは禁漁区)。7月上旬にはアユ釣りが解禁となります。友釣り専用区は鶴亀橋下流の棚鱗地内~八木橋下流の庭月地内間です。(9月14日まで)
また、アメマス(蝦夷イワナ)やサクラマスが遡上し、カジカ、ウグイ、オイカワ、ウナギ、ヤツメウナギ、ナマズ、マブナ、マゴイ、タナゴなどが生息しています。
清流大橋~白山橋間はニジマス(中・大型)を放流しているため、キャッチ&リリース区間となっております。
◆五十嵐川上流部◆
本流は守門川合流点から塩野淵集落までヤマメ釣り場。支流の守門川、駒出川は、その下流域でヤマメ、上流域でイワナ釣り場。親沢川、一の沢川はイワナ釣り場となります。アユ、ウグイ、オイカワ、カジカは本流と守門目川と駒出川の下流域にも生息します。
======支流の紹介=======
◆大谷川◆
大谷ダムの人造湖は旧下田村の村花ヒメサユリに因んで“ひめさゆり湖”。これより上流がイワナ釣り場です。車は、国道289号線工事用のため使用できず、馬追沢出会いの手前の遮断機までとなります。
大川においては、残雪が7月中旬まであることも珍しくなく、釣期は雪しろが収まる7月からとなります。
馬追沢出会い~岩菅橋間、渓相は比較的穏やかで早期には尺上がでます。渇水期以外は遡行不可能で、工事用道路を利用しての昇降繰り返しの釣りとなります。岩菅橋~ブナ沢間、廊下帯で平水時であれば遡行できます。
ブナ沢上流の堰堤から水量が減り、渓相も穏やかになります。三ノ滝(30m)は左岸を巻き、滝上にでると二又になります。右が本流の栃中瀬沢です。落差のある渓相ですが、やや魚型がおちます。小滝を右に巻くと最後の堰堤となり左を巻きます。堰堤上で二又となり、右がガッコ沢、左が栃中瀬沢。水量も少なくヤブが覆うが魚影は濃く、ガッコ沢、ノゲ沢、大久保沢ともに稜線までイワナは生息しています。
大谷川支流では、布倉沢の上流の雨生沢が小型ながら魚影が濃く、馬追沢は最奥まで渓相が穏やかなヤブ沢ですが、小型ながら魚影は濃いです。鎌倉沢は険悪な渓で、大谷川水系でありながら、渓相、岩質、残雪量ともに笠堀川水系と同じで、小松沢まで廊下が続くが山道がすぐ上にあるので昇降を繰り返して遡行すれば良型が出ます。
◆笠堀川◆
笠堀川は笠堀ダム湖上流で、光来出川、大川、砥沢の3渓からなります。いずれも険悪な渓相で初心者向きではなくお奨めできません。特に大川や砥沢は泳ぎ、へつりの連続でザイルなしでは遡行不可能です。
大川においては、残雪が7月中旬まであることも珍しくなく、釣期は雪しろが納まる7月からとなります。
◆守門川◆
五十嵐川合流点からウグイまじりでヤマメが釣れます。早水集落の堰堤までサクラマスが遡上するので、天然ヤマメも期待できます。これより上流は放流ヤマメとなるが、その自然繁殖も進み、ウグイとイワナ少しの川がいまやヤマメの好釣り場になっています。
早水から遅場集落間は水質もよく、大石と淵が交互に連続する素晴らしい渓相です。ヤマメが主でイワナが混じります。遅場集落上流は廊下帯となりますが、雪しろが収まれば問題なく逆橋上の堰堤まで遡行できます。
早水地内新守門橋~遅場地内逆橋間は、大型イワナ・ヤマメを放流しているため、キャッチアンドリリース又は持ち帰りが1日3尾までの上限となります。
アバラシ沢出会い下に大堰堤があり、落ち口はプール状になっていて、イワナの溜り場となっています。吉ヶ平より上流は開けた石川になっていて、釣り易いが入渓者が多いので、雨後以外期待できない。渓沿いに守門岳登山道がついていて増水時も危険はありません。
支流の田麦沢、コヒグラ沢、冷田沢、アバラシ沢にもイワナが生息します。
※吉ヶ平フィッシングパーク内(守門川第6堰堤~守門川第7堰堤)は通常の遊漁券では釣りができませんのでご注意下さい。堰堤の場所については,遊漁のしおりをご覧ください。
======魚だけじゃない!?自然豊かな五十嵐川======
◆白鳥◆
鶴亀橋下流の荒沢地区は「白鳥の飛来地」。湖や池ではなく川に降りる白鳥は全国的にも珍しく、毎年11月下旬頃から300~400羽の白鳥が舞います。
◆ハヤブサ◆
守門川との合流点にある「名勝八木ヶ鼻」は、高さ約200mの石英粗面岩の絶壁。ここにはハヤブサの生息地があり、江戸時代より”“八木鷹”と呼ばれ、神の使いとして崇められてきました。内陸での繁殖は非常に珍しく、平成4年「ハヤブサ繁殖地」として県天然記念物に指定されています。
◆イヌワシ◆
ブナ沢~馬追沢間の一帯には絶滅危惧種の「イヌワシ」が生息し、上昇気流に乗ってゆうゆうと飛行する翼開羽約2mの様は雄大です。
◆ニホンカモシカ◆
標高200mの笠堀ダム周辺は、国の特別天然記念物「ニホンカモシカの保護地域」で、指定地域には、人を寄せ付けない岩山の断崖に推定500頭生息しています。人を見つけるといつまでも凝視していて興味深いところです。
◆ヒメサユリ◆
ヒメサユリ(オトメユリ)は下田地区の山野に群生。清楚可憐な草姿が人々を惹きつけています。高城ヒメサユリ祭りは5月下旬~6月上旬です。
◆ミズバショウ◆
笠堀地区にはミズバショウの群生地があります。また下田地区は山菜の宝庫で、コシアブラ、ゼンマイ、ワラビ、ウルイ、タラノメ、ネマガリタケ、ミズ、アンニンゴ、フキノトウ等がありますが、民間所有地での入山は控えましょう。
引用:『新潟の渓流と釣り』新潟日報事業社,1993/3,116P 119P 125P
※五十嵐川漁協の遊漁券はこちらから購入できます。
管轄河川
【五十嵐川漁協の管轄河川】
・五十嵐川(本支流)
・守門川(本支流)
・大谷川(本支流)
・笠堀川(本支流)
・駒出川(本支流)
・鹿熊川(本支流)
・親沢(本支流)
・光来出川(本支流)
・大川(本支流)
・砥沢(本支流)
・布倉(本支流)
・鎌倉(本支流)
・馬追沢(本支流)
・大谷川(本支流)
・ブナ沢(本支流)
・一の沢
・笠堀湖
・ヒメサユリ湖
※五十嵐川漁協の遊漁券はこちらから購入できます。